A obesidade configura-se atualmente como uma das doenças de maior crescimento tanto no Brasil quanto no cenário mundial. Dados recentes do Sistema de Vigilância Alimentar e Nutricional (SISVAN, 2024) indicam que 34,66% da população apresenta algum grau de obesidade.

Em relação à distribuição por classificação, observa-se que 5.334.843 indivíduos apresentam obesidade grau I; 2.176.071 se enquadram em obesidade grau II e 1.161.831 pessoas convivem com obesidade grau III. Em contrapartida, observou-se um aumento de 42,4% de cirurgias bariátricas nos últimos quatro anos. (Sociedade Brasileira De Cirurgia Bariátrica e Metabólica – SBCBM, 2025)
Sabe-se que a obesidade impacta negativamente na concepção e nos desfechos obstétricos. Por um lado, gera desordens hormonais que alteram a fertilidade masculina e feminina, ocasiona, por outro lado, alterações metabólicas que favorecem quadros de diabetes gestacional e doença hipertensiva gestacional, podendo atingir o feto e sua vida extrauterina. (Almutairi, H. et al., 2024)
Desse modo, é primordial que se forneça meios para diagnóstico, aconselhamento e tratamento da obesidade (medicamentos e cirurgias). Nesse intuito, essa revisão pauta-se na relação entre a cirurgia bariátrica e suas repercussões na fertilidade. Bem como, demonstrar alguns cuidados especiais após procedimento cirúrgico.
Nesse cenário, a Resolução CFM nº 2.429/25, de maio de 2025, trouxe mudanças na regulamentação da cirurgia bariátrica e metabólica no Brasil, alinhando a prática médica aos OBJETIVOS
Discutir à luz das evidências atuais sobre cirurgias bariátricas: técnicas, indicações, impactos acerca do IMC e relação com reprodução assistida.
Métodos
Foram revisados, em nosso estudo, as atuais recomendações do CFM para indicações de bariátrica, combinando-se com dados da SBCBM e dados da literatura. Essa pesquisa foi realizada em julho de 2025 na base de dados PubMed (National Library of Medicine), com levantamento dos principais trabalhos publicados nos últimos anos.
Discussão e resultados
A cirurgia bariátrica é um conjunto de cirurgias a fim de ajudar no tratamento da obesidade, uma vez que pode interferir nos processos de absorção de alimentos ou restrição de quantidades ingeridas. Os procedimentos considerados altamente recomendados incluem o bypass gástrico em Y de Roux e a gastrectomia vertical, também conhecida como sleeve gástrico. Entre os procedimentos endoscópicos minimamente invasivos reconhecidos, destacam-se o balão intragástrico e a gastrectomia endoscópica (SBCBM, 2025).
avanços científicos e diretrizes internacionais, visando ampliar o acesso ao procedimento com segurança. Os critérios para indicação da cirurgia mantêm-se para indivíduos com Índice de Massa Corpórea (IMC) superior a 40, independentemente da presença de comorbidades e, para aqueles com IMC entre 35 e 40 quando associados a doenças concomitantes. Ademais, a elegibilidade estende-se a pacientes com IMC entre 30 e 35 que apresentem diabetes mellitus tipo 2, doença cardiovascular grave com lesão em órgão-alvo, doença renal crônica em estágio inicial decorrente do diabetes tipo 2, apneia obstrutiva do sono grave, esteatose hepática não alcoólica com fibrose, condições com indicação para transplante, refluxo gastroesofágico com recomendação cirúrgica ou osteoartrite grave (CFM, 2025).
O CFM também passa a reconhecer a realização da cirurgia em pacientes a partir dos 14 anos de idade nos casos de obesidade grave (IMC maior que 40) associada a complicações clínicas, desde que com a devida avaliação da equipe multidisciplinar e consentimento dos responsáveis. Naqueles com IMC entre 35 e 40, fica estabelecido quando doenças concomitantes. Anteriormente não era permitido tal conduta. (CFM, 2025)
Esses novos avanços contribuem para uma maior democratização ao acesso a esse procedimento com repercussões positivas sobre a fertilidade após algum tempo de realização da cirrugia. (SBCBM, 2025)
Para a vida fértil feminina a cirurgia bariátrica traz como vantagens: restauração dos ciclos menstruais, aumento da fertilidade, diminuição das taxas de aborto. A partir da regulação do eixo hipotálamo-hipófise-ovário, de forma a aumentar os valores dos hormônios folículo-estimulante (FSH), hormônio luteinizante (LH) e globulina carreadora de hormôbnios sexuais (SHBG) (que se encontram baixos em mulheres obesas), assim como diminui os valores de testosterona total e livre e do estradiol (E2) (que se encontram aumentados nessa população). Não menos importante, também melhora os fatores pró-inflamatórios, que têm efeito negativo sobre a ovulação, fecundação, implatação embrionária e desenvolvimento da gestação. (Makhsosi, B.R. et al., 2024; Singh, R. et al., 2025)
Para os homens, a cirurgia bariátrica interfere na fertilidade, uma vez que reorgazina o cenário hormonal promovendo redução do E2 (que se encontra aumentado devido a conversão periférica de testosterona em estradiol pelo tecido adiposo), aumentando então a testosterona total e livre e consequentemente promovendo melhora da morfologia espermática. (Makhsosi, B.R. et al., 2024; Singh, R. et al., 2025)
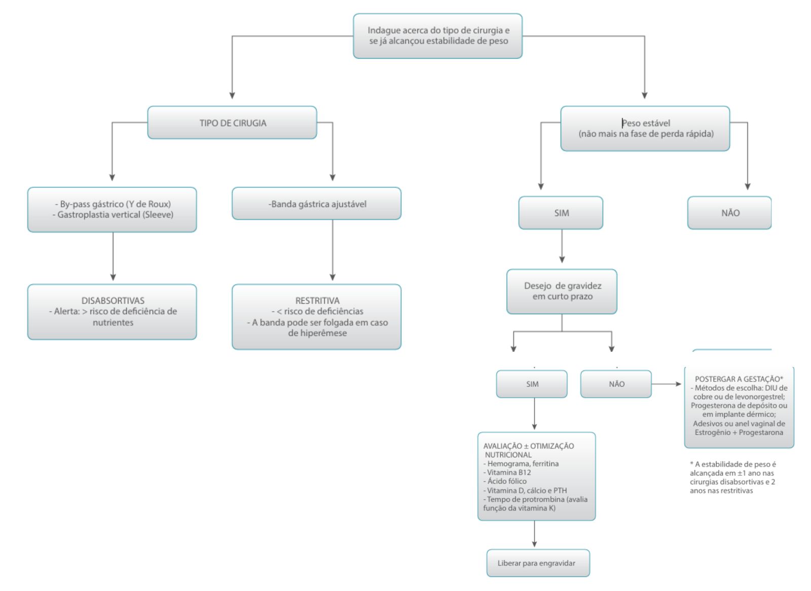
Apesar da melhora da fertilidade, o aconselhamento pré-concepcional e o pré-natal dessas pacientes merecem maior atenção. Diversos aspectos relacionados à gestação e ao acompanhamento reprodutivo de pacientes submetidos à cirurgia bariátrica podem ser organizados em etapas para facilitar o entendimento e o manejo clínico. Nesse cenário, a FEBRASGO lançou em 2023 dois fluxogramas acerca dessas intervenções, um deles relacionado à consulta pré-concepcional e o outro, relacionado ao acompanhamento gestacional. (Federação Brasileira das Associações de Ginecologia e Obstetrícia - FEBRASGO, 2023)
Fluxograma:Gestação pós cirurgia bariátrica consulta préconcepcional

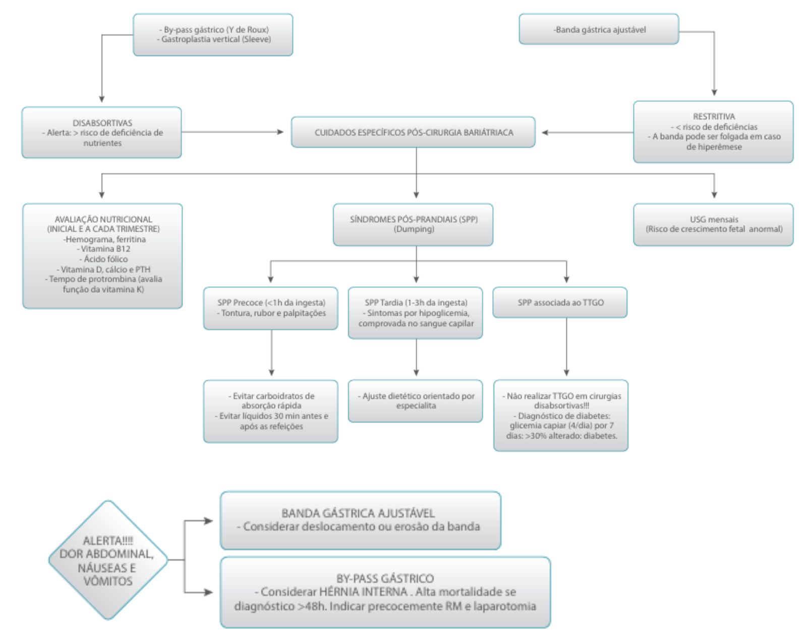
FLUXOGRAMA: GESTAÇÃO PÓS CIRURGIA BARIÁTRICA PRIMEIRA CONSULTA DE PRÉNATAL

Antes da concepção, recomenda-se avaliação detalhada da saúde reprodutiva, considerando o tempo de espera adequado após o procedimento cirúrgico, geralmente entre 12 e 18 meses, para minimizar riscos maternos e fetais. É importante realizar uma investigação minuciosa da função menstrual e hormonal, bem como das condições nutricionais, com suplementação individualizada de vitaminas e minerais, especialmente para aquelas que realizaram procedimentos com componente disabsortivo. (FEBRASGO, 2023)
Ao engravidar, o acompanhamento pré-natal dessas pacientes deve ser intensificado, priorizando o monitoramento de deficiências nutricionais e a vigilância para complicações obstétricas. É fundamental o envolvimento de equipe multidisciplinar, incluindo ginecologia, obstetrícia, nutrição e, se necessário, endocrinologia. A avaliação periódica dos níveis de ferro, vitamina B12, ácido fólico, cálcio e vitamina D é mandatória, visando prevenir desfechos adversos para a gestação e o bebê. Além disso, é recomendada orientação alimentar contínua, com ajustes conforme os sintomas e necessidades individuais ao longo da gestação. (FEBRASGO, 2023)
Por fim, a abordagem clínica desses casos deve ser sempre individualizada, considerando as particularidades de cada paciente. Essa organização dos cuidados em etapas, desde o planejamento pré-concepcional até o acompanhamento gestacional, favorece melhores resultados reprodutivos e gestacionais, refletindo de forma positiva na saúde materno-infantil. (FEBRASGO, 2023)
Conclusão
A cirurgia bariátrica, no contexto do tratamento da obesidade, é altamente eficaz para melhorar a fertilidade e os desfechos gestacionais, sendo indicada por exemplo para pacientes com IMC ≥ 40 resistentes a outros tratamentos. O planejamento pré-concepcional e o acompanhamento nutricional pós-operatório são fundamentais. Mais estudos são necessários para determinar a técnica cirúrgica ideal visando à fertilidade. Na reprodução assistida, busca-se um IMC de até 35 para que os procedimentos sejam realizados de maneira segura e com maior chance de sucesso. Uma vez grávidas, essas pacientes necessitam de acompanhamento especializado, para suprir demandas energéticas e metabólicas da gravidez.
Resumo para leigos:
Impacto da cirurgia bariátrica na fertilidade
A obesidade é o excesso de gordura no corpo, em quantidade que provoque prejuízos à saúde, incluindo a saúde reprodutiva. Tornou-se no último século um problema de saúde global que atinge milhões de pessoas. Nas mulheres, a obesidade pode afetar a ovulação, a qualidade dos óvulos e aumentar o risco de complicações durante a gestação. Nos homens, a obesidade pode afetar a produção e qualidade dos espermatozoides. Nesse sentido, a cirurgia bariátrica mostra-se como uma alternativa para o tratamento, à medida que melhora a capacidade reprodutiva de homens e mulheres, uma vez que promove perda de peso.
A cirurgia bariátrica é um procedimento indicado para tratar casos de obesidade. Ela ficou conhecida como “redução do estômago” porque pode mudar a forma original do órgão e reduzir a capacidade de receber alimentos, dificultando a absorção de um número exagerado de calorias, contribuindo para o emagrecimento. A bariátrica também é conhecida como cirurgia metabólica, justamente por ser adjuvante no tratamento de comorbidades. Está indicada para indivíduos com IMC maior ou igual a 40 (obesidade severa); IMC entre 35 e 40, quando há comorbidades associadas, como hipertensão, diabetes, apneia do sono, entre outras; falha em tratamentos clínicos: após tentativas prolongadas de emagrecimento com dietas e exercícios e obesidade grave instalada há mais de cinco anos, com histórico de tentativas de emagrecimento sem sucesso. Essas diretrizes são definidas pelo Conselho Federal de Medicina e são amplamente aceitas na prática clínica. Além disso, adolescentes agora também poder realizar a cirurgia se atenderem aos critérios preconizados.
Após o procedimento, a fertilidade pode retornar rapidamente com a perda de peso, nesse sentido é necessário utilizar método contraceptivo eficaz, para dar tempo de planejar a gestação e para maior segurança de um ano a dezoito meses, por exemplo. Quem fez a cirurgia precisa de acompanhamento especializado para planejar a gravidez e realizar o seguimento durante o pré-natal, principalmente para checar vitaminas e minerais importantes para a saúde da mãe e do bebê. Uma equipe de profissionais vai ajudar a cuidar da alimentação e monitorar se está tudo bem. Com esses cuidados, aumentam as chances de uma gravidez saudável e segura.
Refêrencias bibliográficas
ABESO. (2024). Associação Brasileira para Estudo de Obesidade e Síndrome Metabólica. Disponível em: https://abeso.org.br/. Acesso em: 24 de julho de 2025.
Almutairi H, Aldhalea MS, Almaaz MA, Aljuhani SA, Aloraini RI, Alamoudi AA, et al. The effectiveness of bariatric surgery on treating infertility in women—A systematic review and meta-analysis. J Clin Med. 2024;13:5569. doi:10.3390/jcm13185569.
CONSELHO FEDERAL DE MEDICINA. CFM atualiza regras para realização de cirurgia bariátrica e metabólica. 2025. Disponível em: https://portal.cfm.org.br/noticias/cfm-atualiza-regras-para-realizacao-de-cirurgia-bariatrica-e-metabolica. Acesso em: 12 de julho de 2025.
Makhsosi BR, Ghobadi P, Otaghi M, Tardeh Z. Impacto da cirurgia bariátrica na infertilidade em mulheres obesas: uma revisão sistemática e meta-análise. Ann Med Surg (Lond). 2024;86:7042–7048. doi:10.1097/MS9.00000000000026
SOCIEDADE BRASILEIRA DE CIRURGIA BARIÁTRICA E METABÓLICA (SBCBM). Dados da cirurgia bariátrica no Brasil. Disponível em: https://sbcbm.org.br/amelhorescolha/. Acesso em: 12 de julho de 2025.
Singh R, Malkani S, Bhasin K, Raut N, Wadhwa R. The relationship between obesity, bariatric surgery, and infertility: a systematic review. Life. 2025;15(5):758. doi:10.3390/life15050758
Zaconeta AC. Gestação pós cirurgia bariátrica - consulta pré-concepcional [Flowchart]. São Paulo: Federação Brasileira das Associações de Ginecologia e Obstetrícia (FEBRASGO); 2023. [Comissão Nacional Especializada em Gestação de Alto Risco].
Zaconeta AC. Gestação pós cirurgia bariátrica - primeira consulta de pré-natal [Flowchart]. São Paulo: Federação Brasileira das Associações de Ginecologia e Obstetrícia (FEBRASGO); 2023. [Comissão Nacional Especializada em Gestação de Alto Risco].

.jpg)



